太阳成集团tyc33455ccww
学校主页
English
首页
学院热点
通知公告
学院视频
太阳概况
学院简介
组织机构
现任领导
人才培养
本科生培养
研究生培养
管理文件
常用下载
学生工作
学工概况
数说成长
创新创业
奖助学贷
科学研究
科研团队
科研成果
科研平台
太阳成集团
师资情况简介
博士生导师
硕士生导师
教师名录
国家级/省级人才
荣退教师
合作交流
学术报告
承办会议
合作网络
党群工作
党委概况
党建动态
主题教育
校友工作
工会教代会
人才招聘
人才培养
本科生培养
研究生培养
管理文件
常用下载
本科生培养
当前位置:
首页
->
人才培养
->
本科生培养
->
正文
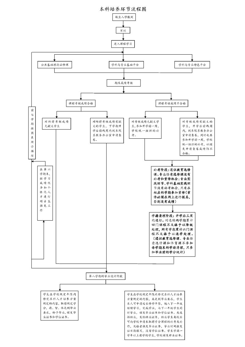
tyc33455cc太阳成集团本科培养环节流程图
发布者:孙琭瑶
发布时间:2017-06-27
浏览次数:
上一篇:
课程教学大纲